百科问答

百科问答 国内资讯 公司资讯 政策法规 培训资料 产品下载

用友T+期间结转与直接结转的区别

发布时间:2025-12-31 

特价活动:>>>> 用友U8、T6、T+、T3软件产品4折优惠,畅捷通T+cloud、好会计、好业财、好生意云产品8折优惠,另有话费赠送。

 

又摸到了一年的尾巴,SO,为了应对迎接即将到来的年结工作,下面我们来说说关于T+两种结转方式的区别,多一些了解,以免年结来临时手忙脚乱。


◆◆期间结转◆◆

注意,对于初次接触T+软件年结的小伙伴们,这个期间结转可不是指的财务中的期间损益结转功能哟。

期间结转是可以选择任意一个已经月结的期间进行结转,结转时会自动生成新的账套,会将该月的期末余额转为新账套的期初余额,并且将这个结转期间之后的业务单据结转为新账套的日常单据,可继续进行处理。

使用系统管理员admin登录系统管理,点击【账套维护】,选择账套,点击【期间结转】,并可选择任意一个已结账的期间进行结转。

PS:

由于期间结转是不可逆的操作,期间结转后不能再对之前账套做任何修改,操作前务必先做好账套备份哟!!


◆◆直接结转◆◆

分为两种方式。若上年业务全部完成,做12月份结账后,会自动生成下一年的会计期间,即两个年度存在同一个账套中。

若上年业务未完成,12月份还没有结账,而又想要做下一年的数据,则需要手工增加会计期间。依次点击【系统管理】—【基本设置】—【会计期间】。

再以新年度的会计日期登入软件,点击【基础设置】—【科目】—【自动生成科目】,自动生成新年度的科目档案后,即可做该年度的凭证。

注意:

由于12月份还未结账,此时新年度的科目期初为空。


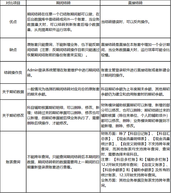
两种年结方式对比总结





X畅捷通软件官方正版.用友软件.企业云服务

截屏,微信识别二维码

客服QQ:5151867

(点击QQ号复制,添加好友)