3.6.2 收付结算设置
收入
管理企业中除主营业务收入之外的收入
收入支持分级
费用
费用支持分级
费用类型分为销售费用、采购费用、生产费用、其他费用
销售费用、采购费用可以根据费用分摊方式进行分摊,精确毛利和采购成本
结算方式
建立和管理企业在经营活动中所涉及到的结算方式
结算方式预置现金、支票、商业承兑汇票等方式
账号
企业实际业务中的回款与付款通常使用多个账号,所以需要建立账号档案
管理企业经营活动中的各种账户
记录账号的开户行及账号信息
管理账户币种
币种档案
记录外币与本位币之间的汇率
记录各外币与本位币间的换算关系
一个外币仅支持一个汇率,不支持按期间进行设置汇率
票据用途
主要应用于财务现金银行模块的支票管理,管理支票的使用目的
券别
为现金盘点提供数据准备
维护各币种所具有的面值和对应金额
3.6.3 财务信息设置
科目
科目是对会计要素的具体内容进行分类的项目
科目对照显示本年度科目与上一年度科目的对应关系
差异科目显示本年度与上一年度存在差异的科目
凭证类别
主要用于定义企业中财务凭证的种类
已填制正式、草稿凭证,已在常用凭证、自定义结转上引用的记录不能修改凭证字、凭证类别
已填制正式、草稿凭证,已在常用凭证、自定义结转上引用的记录不能删除
常用凭证
“常用凭证”是事先定义好的凭证模板
常用摘要
现金流量项目
现金流量项目可以作为核算项目,为提供现金流量统计数据提供数据准备
有期初余额或填制凭证现金流量项目不允许删除
3.6.4 资产信息设置
资产属性
用于设置资产范围和计提方式
用户可在资产管理系统中核算管理多种资产,比如,固定资产、周转材料(专业版)、无形资产(专业版)、生产性生物资产(专业版)、长期待摊费用(专业版)。可对各种资产分别设置计提方式,比如,固定资产是增加次月开始折旧(标准版、专业版)、无形资产是增加当月开始摊销(专业版)。
资产分类
细分资产分类,可按分类设置预计使用年限、折旧/摊销方法、卡片样式、标签样式等信息
增减方式
设置资产的增加方式和减少方式
使用状况
用于管理资产实物的使用状况,如:在用、季节性停用、经营性出租、大修理停用等。
可设置资产在某种使用状况下是否要计提折旧。
处理原因
设置资产的变动原因和拆分原因
放位置
经济用途
3.6.5 进价价格管理
供应商价格本
按供应商设置存货的最新进价、协议价
支持设置数量档位,不同档位设置不同的供应商协议价
进价带出策略
设置进价带出的顺序
3.6.6 售价价格管理
存货价格本
按存货设置采购价、零售价、十级批发价、最新售价、最低售价、最新进价、最高进价、加价率、扣率
存货数量档位价
按存货设置数量区间内的价格
部门价格本
按部门设置存货的批发价
门店价格本
按门店、门店类型、部门、地区设置零售价,会员价
客户价格本
按客户或客户分类设置存货的协议价。
客户折扣
按以下维度设置折扣率:客户+存货分类或品牌、客户、客户分类+存货分类或品牌、客户分类
售价带出策略
设置售价带出的顺序
3.6.7 委外价格管理
委外价格本
按委外供应商设置存货的委外价、最高委外价
委外价带出策略
设置委外价带出的顺序
3.7 录入期初数据
录入下列期初数据:
科目期初余额
现金流量期初
库存期初余额
往来期初余额
银行对账期初
期初资产卡片
期初销货单
期初销售出库单
期初进货单
期初暂估入库单
现金银行期初余额
薪资期初余额
3.8 备份账套
备份账套有两种备份方式,一种是维护账套的备份账套功能,另外一种是备份计划。备份账套需要手工进行备份,并且只能一次备份一个账套数据。而备份计划则不需要手工干预,而是系统自动进行完成,并且一次备份多个账套数据。
3.8.1 备份账套
备份账套是对用户所登录的账套进行整个账套数据的备份,保证数据的安全性。账套管理员只能对所登录的账套进行备份。备份账套的时候会提示用户在服务器上存放备份文件的路径,备份完毕后询问用户是否把备份文件下载到客户端。备份账套是账套独占功能,只有一个用户使用这个账套时,才能进行对账套的备份。备份文件太多的时候,用户需要手工清理,防止服务器硬盘容量不够,影响系统运行。
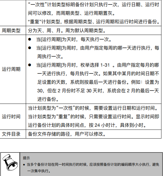
3.8.2 备份计划
通过备份计划,完成对账套的批量备份、自动备份。一个备份计划中不仅支持一个账套的备份,也支持多个账套的备份,如果是多个账套的备份计划,按照账套编号顺序执行备份。