7.5 查询
7.5.1 专题概述
随着企业业务量的不断增加,基础档案和单据的记录数不断增大。为了准确检索记录需要使用查询功能。
企业为了管理日常业务,管理者经常会查看经营报表。检索特定范围内的经营数据时,需要使用查询功能。
制单时,若需要引用其他单据,需要使用查询功能进行过滤。
7.5.2 应用情况
7.5.2.1 基础档案查询
通过“查找”按钮进入查找界面,界面显示高级过滤条件
高级过滤条件可以使用滤设。
按照过滤条件的具体值检索记录。
7.5.2.2 单据查询
列表界面
进入列表界面可以直接使用简单过滤条件,也可通过“查找”按钮进入查找界面,界面显示高级过滤条件
简单过滤条件、高级过滤条件均可以使用滤设
按照过滤条件的具体值检索记录
选单界面
进入选单界面可以直接使用简单过滤条件。
简单过滤条件可以使用滤设。
按照过滤条件的具体值检索记录。
7.5.2.3 报表查询
进入报表界面可以直接使用简单过滤条件,也可通过“查找”按钮进入查找界面,界面显示常用过滤条件
简单过滤条件、常用过滤条件均可以使用滤设。
查询方案的设定
查询方案是在常用过滤条件中记录各过滤条件最常使用的具体条件值和分组小计、分组汇总的值
查询方案是针对每个操作员个人设定的,系统初始不提供个人查询方式,统一使用系统预置的查询方案,该方案不允许修改、删除
系统预置方案在界面中不显示。有个人设置方案时进入查找界面使用个人的默认方案。无个人默认方案时使用系统预置方案
选择方案树上的方案,过滤条件的值根据方案变化
保存方案是对当前方案的修改,指定具体过滤条件的值后,执行保存,可以指定方案的名称和是否是默认方案
另存方案是对档案方案的复制,制定具体过滤条件的值后,执行另存,可以指定方案的名称和是否是默认方案
对个人方案保存和另存时,会同时将分组小计和分组汇总的值保存到具体方案中
按照过滤条件、分组小计、分组汇总的具体值检索记录
7.5.2.4 滤设功能
滤设分为简单过滤条件滤设、高级过滤条件滤设、常用过滤条件滤设。在过滤条件界面上提供滤设功能,不提供单独的功能权限控制,只要用户有查询的功能权限,即可以进行滤设
档案和单据滤设的主要设置哪些过滤条件显示,过滤条件在界面中的显示顺序。
报表的简单过滤条件的滤设、常用过滤条件的基本功能同档案和单据。常用过滤条件还可以设置每次进入报表的方式。分为先显示常用过滤条件,查询后进入报表;直接进入报表
7.5.3 注意事项
支持区间查询的字段,如果只输入开始值,没有输入结束值,表示查询从开始值以后的所有数据;如果只输入结束值,没有输入开始值,表示查询结束值之前的所有数据
7.5.4 名词解释
简单查询条件:将用户经常使用的过滤条件放在显示查询结果的界面上,供用户快速使用,快速检索。 高级查询条件:通过查找功能调出全部过滤条件,供用户使用
常用查询条件:通过查找功能调出全部过滤条件,供用户使用
常用过滤条件就是高级过滤条件,功能完全相同,为了加以区分,在报表上命名为常用过滤条件
滤设:指查询条件设置,也叫过滤条件设置,简称滤设
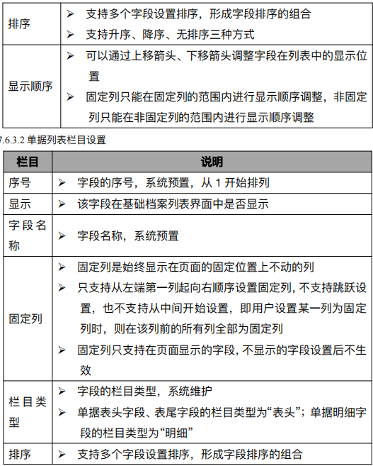
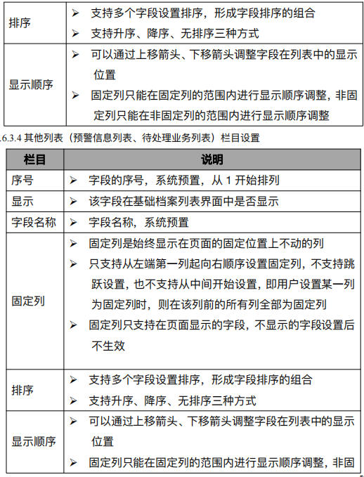
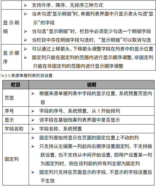
7.6 栏目
7.6.1 功能概述
栏目设置用于设置列表界面的字段是否显示、字段显示顺序、排序、固定列等信息。不同列表界面的栏目设置有所不同。
7.6.2 功能入口
列表界面 “栏目”功能按钮
7.6.3 栏目设置
7.6.3.1 基础档案栏目设置


