特价活动:>>>> 畅云管家新购、续费8折优惠,畅捷通T+cloud、好会计、易代账、好业财、好生意云产品8折优惠。
跑店有计划,执行有标准,结果有分析
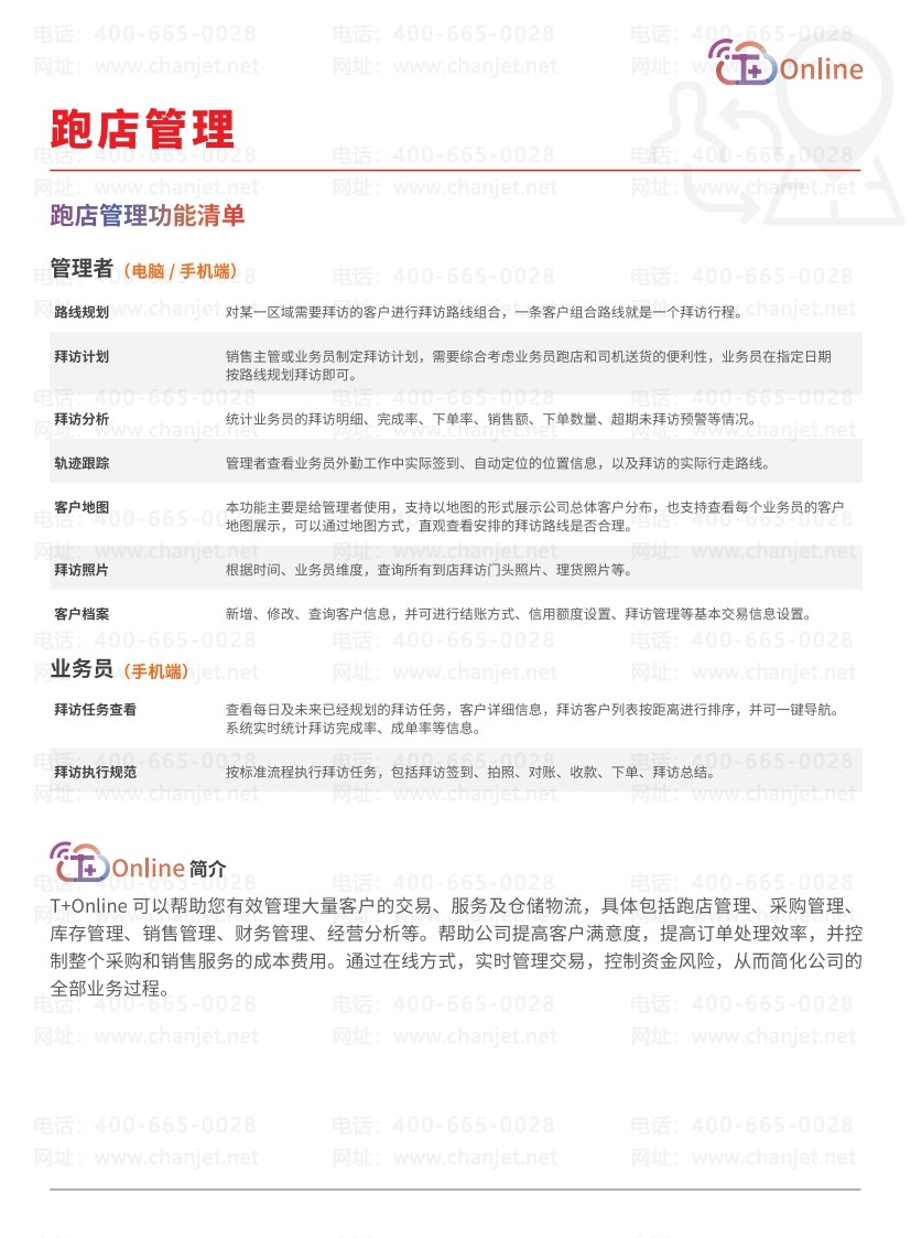
对业务员的跑店工作进行数字化监督管理。企业管理者通过制定拜访计划,规范拜访签到、签退等固定拜访动作,可实时定位业务员拜访位置,并对拜访过程的轨迹进行记录,查看门店理货照片等信息,实现对跑店工作的全流程数字化监督管理
跑店管理流程化,执行结果数据化核心价值
电脑端、手机端都能高效监督管理
• 自定义管控拜访流程。对签到、拜访、下销售订单、下销货单进行流程设置,可选择只有先到店签到,才能进行拜访操作或下单。或者选择无需管控等流程,管理者根据自己的业务模式自由设置。
• 拜访轨迹可回看。实时定位业务员当前位置,抽查业务员工作状况。对业务员拜访客户的路线进行轨迹回看,监督其是否按计划执行规划的路线。
• 拜访过程可记录查验。查看所有业务员到店拍摄的理货照片,了解其理货的工作执行细节,是否符合标准货架、堆头等陈列方式。
• 拜访结果数据化分析。对业务员拜访的客户量、订单量、回款额、客单价、退款率、退货率等十几个维度进行同比、环比分析,以此来评估业务员的工作成绩。
• 多维度业务预警分析。对一段时间内,客户订货和业务员拜访数据进行预警提示。包括客户多少天未订货、未被拜访等,以及业务员连续多少天拜访客户数量过低、销货量过低、订货量过低等多种预警


客服电话:400-665-0028
关键字:用友财务软件,畅捷通软件,财务软件,进销存软件,U9官网,用友U8,用友T1,用友T+,用友T3,用友T6,畅捷通好会计,好生意,智+好业财,用友培训服务售后公司,畅捷通运营培训服务公司
版权所有:用友畅捷通软件 Copyright © 2026 All rights reserved.