热门关键词好会计 好业财 T+ 易代账 好生意 用友U8 用友BIP

    详细信息

    您现在的位置:网站首页 >> 百科问答 >> 详细信息

    江阴市T+online销售管理的灵活性和方便性

    特价活动:>>>> 畅云管家新购、续费8折优惠,畅捷通T+cloud、好会计、易代账、好业财、好生意云产品8折优惠 

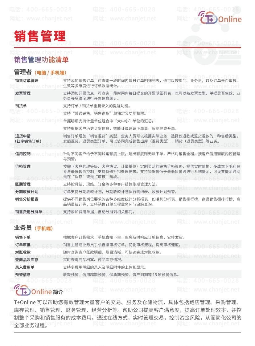
    销售管理经营管理数字化,业务操作移动化

    灵活、方便处理各种销售业务,关注价格、信用、结算账期、交货期等关键环节管控,及业务全程跟踪。
    手机端即可完成下单、库存查询、销售报表查看等操作,全面进入移动化、数字化销售管理时代。

    业务流程全在线,让销售管理更简单
    • 业务在线处理。外勤人员或业务员通过在线下销售订单、销货单、退货单等,实现所有销售业务流程的在线化处理,告别手工记录。
    • 多维度销售数据统计。实时查询销售毛利分析、商品毛利分析、销售排行榜、客户销售排行榜、商品销量统计等,数据化呈现销售管理成果。
    • 多层级销售风险管理。通过信用控制、价格管理等,从系统层面控制客户的赊销额度,避免业务员低于成本价售卖商品。
    • 手机处理销售业务。业务员手机端即可下销售订单、查询库存、审批订单、查看报表、对账收款等,突破时间、地点对销售管理的限制。
    • 便捷票据管理工具。系统支持分摊费用管理,录入信息后实现费用自动分摊。防伪税控接口可以直接查询发票真伪,不用再到税局网站去查询。

     

     

    上一篇:苏州市畅捷通T+跑店管理流程化执行结果数据化及功能清单

    客服电话:400-665-0028

    关键字:用友财务软件,畅捷通软件,财务软件,进销存软件,U9官网,用友U8,用友T1,用友T+,用友T3,用友T6,畅捷通好会计,好生意,智+好业财,用友培训服务售后公司,畅捷通运营培训服务公司

    版权所有:用友畅捷通软件 Copyright © 2026 All rights reserved.

    鲁ICP备2020041017号-6